Overview

Numerical integration is a central component of a complex radiometric simulation tool. In order to accurately perform integrations of discrete functions in a reasonable amount of time, the function is usually sampled. Regular or uniform sampling of some discrete functions can give rise to artifacts including aliasing. In addition, uniform sampling can be inefficient because computing the contribution for each sample of the function can be costly and uniform sample doesn’t prioritize getting the contributions for the "most important" regions of the function.

The basic idea behind importance-sampled integration is to evaluate an estimate of a function’s expected value. This is done by generating random samples that follow the approximate probability density of the function begin integrated and using the result to estimate the integral.

Specifically, importance-sampled integration is based on the fact that an integral of arbitrary dimension, D, can be re-expressed as

\( \int_A f(a)da = \int_A f(a)\frac{p(a)}{p(a)}da = E\left\{\frac{f(a)}{p(a)}\right\} \)

where p(a) is the probability density function corresponding to the D-dimensional vector a and A is the D-dimensional space over which f(a) is integrated.

The former equation shows that we can easily solve the integral if we have knowledge of the weighted expected value of the function, E{f(a)/p(a)}. While it is difficult to evaluate the true expected value of an arbitrary function, we can estimate it by evaluating f(a)/p(a) for N random samples an following the probability density function,

\( E\left\{\frac{f(a)}{p(a)}\right\} \approx \frac{1}{N}\sum_{n=1}^{N}\frac{f(a_n)}{p(a_n)}. \)

The law of large numbers ensures that we will obtain the expected value in the limit,

\begin{eqnarray*} \lim_{N \to \infty}\frac{1}{N}\sum_{n=1}^{N}\frac{f(a_n)}{p(a_n)}=E\left\{\frac{f(a)}{p(a)}\right\}. \end{eqnarray*}

The key idea for importance sampling is that there is no requirement that p(a) have any particular form. In one dimension, and when the probability density function is uniform, the integral simplifies to

\begin{eqnarray*} \int_b^c f(a)da&=&(c-b)\cdot E\left\{f(a)\right\}, \end{eqnarray*}

which is the uniform/regular sampling case where the probability function is constant (with value 1/(c-b)).

We can improve upon the efficiency of the integral (i.e. the rate at which we converge to the true integral value) by having p(a) closely resemble f(a). In other words, if we place more samples where they matter most (where f(a) is greatest), we’ll get to the final result a lot faster. This is important when we’re integrating over an optical property like a reflectance or a scattering phase function where we know the relative importance of a particular sample (i.e. the magnitude of the optical property), but the evaluation of that sample is expensive (e.g. tracing a ray through the scene to collect the incident radiance).

Example

In order to illustrate the process for importance sampling a function, the following example function will be used:

\begin{equation*} f( \theta ) = \cos^5 \left ( \frac{|180 - \theta|}{2} \right ) \end{equation*}

This function approximates a "scattering phase function", which is a function that describes the probability of an incident photon interacting with a particle (or molecule) and scattering in a new direction. The magnitude of the function as a function of angle describes the directional probability. The plot below shows the example phase function plotted in polar coordinates. The magnitude of the function is significantly higher in the forward scattering direction (angles near 180 degrees).

polar phase
Figure 1. Example Phase Function in Polar Coordinates

In the context of a ray tracer, an efficient way to compute the new scattering direction for a photon is sought. As the function illustrates, a photon should be scattered in the forward directions with a significantly higher probability. Therefore, we want to method to use this function to drive a semi-random mechanism that will compute new photon directions (angles) such that the ensemble direction statistics are correct. If a large number of new directions are pulled from this mechanism, the normalized histogram of the directions should reproduce the input function.

Probability Functions

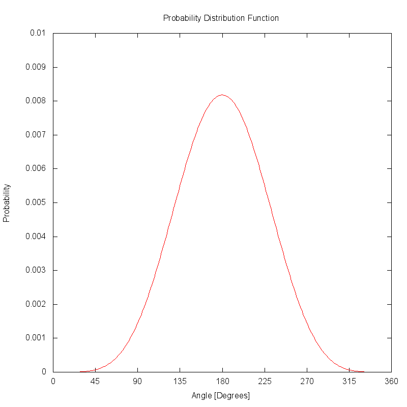
The plot below illustrates the same phase function as a 1D Cartesian function. The function has been area normalized to produce a probability distribution function (PDF).

pdf
Figure 2. Probability Distribution Function (PDF)

The cumulative distribution function (CDF) is created by accumulating the PDF function. If the PDF was correctly area normalized, the CDF will eventually reach a peak value of 1.

cdf
Figure 3. Cumulative Probability Distribution Function (CDF)

Look-up Table

The key component in an importance sampling scheme is the function that will reproject an otherwise uniform distribution of random samples. This function is usually implemented as either an analytical function (when one can be derived) or as a look-up table.

For this example, a look-up table (LUT) approach is used where a uniformly disributed random input values between 0 → 1 can be directly indexed into a finite array of output values. To create the LUT to map input to output values, the input angles for the CDF were range normalized and then the CDF was transposed. The plot below shows the look-up table (LUT) created from the CDF.

lut
Figure 4. Reprojection Look-up Table (LUT)

A diagonal line (slope = 1) would produce a null projection. In this example, it can be seen that an input value of 0.2 results in an output value of nearly 0.4. The shape of this LUT projects the smaller (nearer 0) and larger (nearer 1) values closer to 0.5. This projection will end up remapping uniformly distributed points closer to the central value of 0.5, which is what is desired to get more samples closer to the center lobe of the input PDF.

Uniform vs. Importance Samples

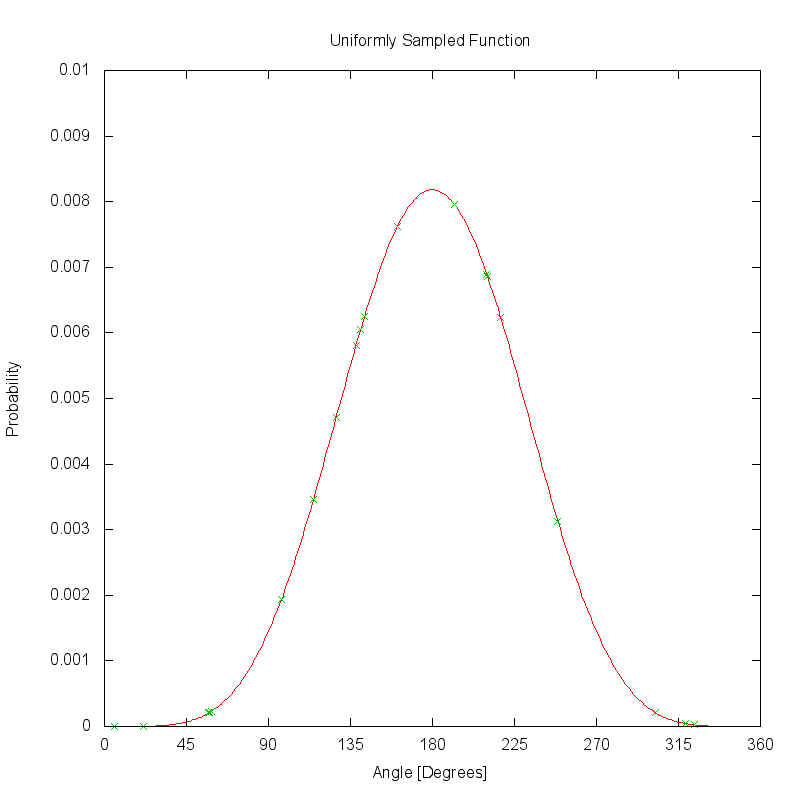
The plot below shows how the PDF would be sampled with 20 uniformly distributed samples. The green points on the curve show the locations of the 20 samples, which uniformly sample the regions of the function with low magnitude as well as those regions where the magnitude is much higher.

uniform
Figure 5. Uniform Sampling of the PDF

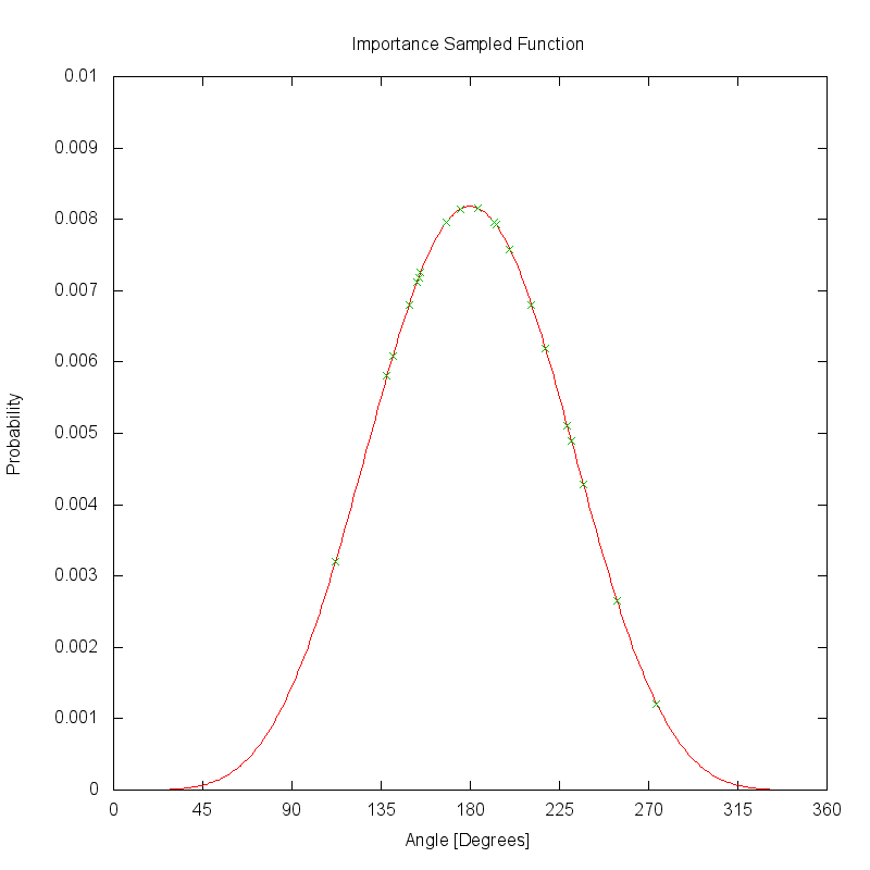
The plot below shows how the same PDF would be sampled if the same 20 uniformly distributed samples are reprojected by the look-up table (LUT). Unlike the uniform sampling scheme, these samples are clustered near the highest magnitude regions of the PDF.

important
Figure 6. Importance Sampling of the PDF using the LUT

Summary

Although the concept of importance sampling was illustrated here for a 1D function, these same techniques can be applied to multi-dimensional functions. The challange in developing importance sampling schemes is creating an efficient redistribution mechanism.

The DIRSIG model using importance sampling in the following areas:

  • Sampling (1D) scattering phase functions

  • Sampling (2D) bi-directional reflectance distribution functions (BRDFs).